Product Summary
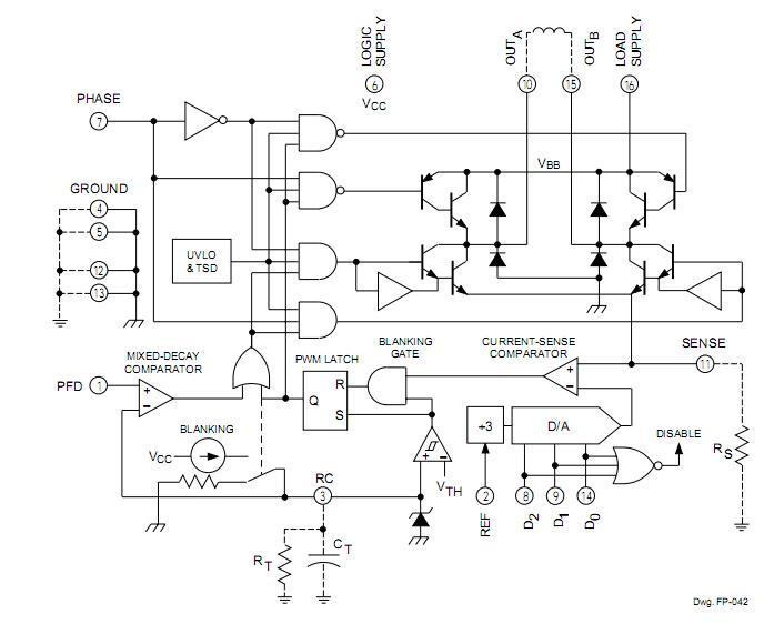
The A3955SB is a full-bridge pwm microstepping motor driver. It is designed for driving one winding of a bipolar stepper motor in a microstepping mode.
Parametrics
Absolute maximum ratings: (1)Load Supply Voltage:50V; (2)Output Current(Continuous):±1.5A; (3)Logic Supply Voltage:7.0V; (4)Logic/Reference Input Voltage Range:-0.3 V to VCC+0.3V; (5)Sense Voltage:1.0V; (6)Package Power Dissipation:See Graph; (7)Operating Temperature Range:-20℃ to +85℃; (8)Junction Temperature:+150℃; (9)Storage Temperature Range:-55℃ to +150℃.
Features
Features: (1)±1.5 A Continuous Output Current; (2)50 V Output Voltage Rating; (3)Internal PWM Current Control; (4)3-Bit Non-Linear DAC; (5)Fast, Mixed Fast/Slow, and Slow Current-Decay Modes; (6)Internal Transient-Suppression Diodes; (7)Internal Thermal-Shutdown Circuitry; (8)Crossover-Current and UVLO Protection.
Diagrams

| Image | Part No | Mfg | Description | ![]() |
Pricing (USD) |
Quantity | ||||
|---|---|---|---|---|---|---|---|---|---|---|
![]() |
![]() A3955SB |
![]() |
![]() IC MOTOR DRIVER PWM FULL 16-DIP |
![]() Data Sheet |
![]() Negotiable |
|
||||
![]() |
![]() A3955SB-T |
![]() |
![]() IC MOTOR DRIVER PWM FULL 16-DIP |
![]() Data Sheet |
![]() Negotiable |
|
||||
(China (Mainland))







